Platinum oxide catalyst and bar pressure produce benzene and methane
CHNG3806/ CHNG 9306
Management of Industrial System
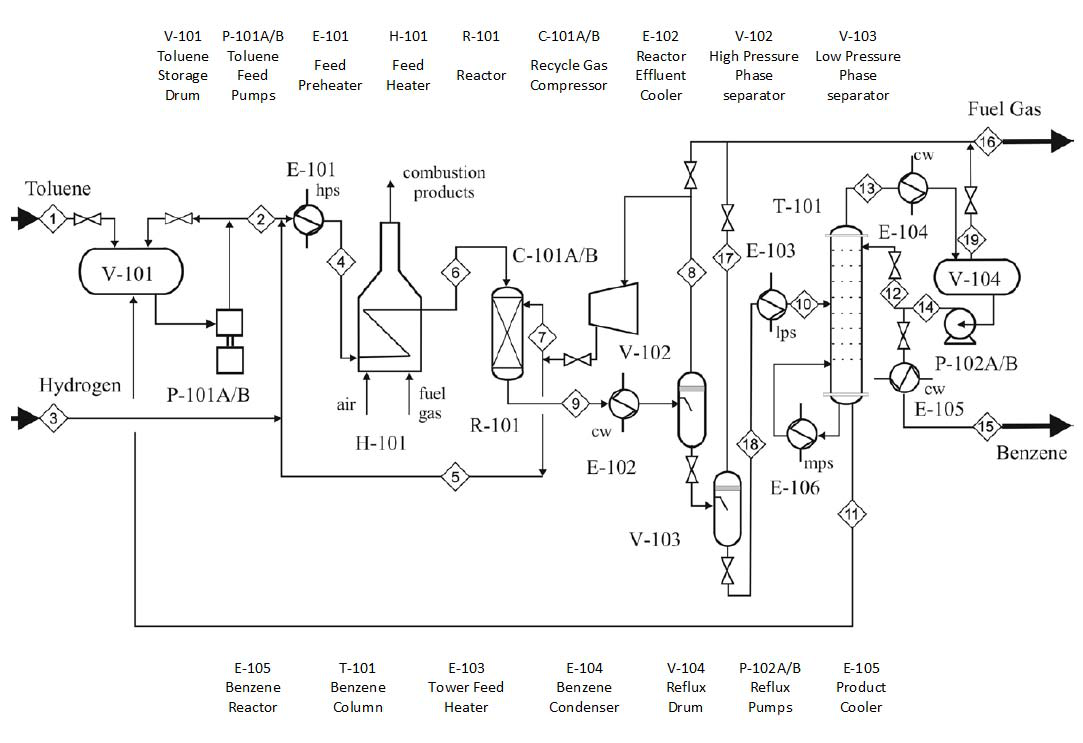
Toluene and hydrogen are converted in a reactor packed with chromium, molybdenum, or platinum oxide catalyst at 500-600 °C and 40-60 bar pressure to produce benzene and methane. Typically, the reaction reaches a conversion of 90%. Figure 1 shows the process flow diagram of the process.

Table 1: Flow summary table for the benzene production process
| Stream number | 1 | 2 | 3 | 4 | 5 | 6 | 8 | 15 | 16 |
|---|---|---|---|---|---|---|---|---|---|
| Temperature (°C) | 25 | 59 | 25 | 225 | 41 | 600 | 38 | 38 | 38 |
| Pressure (bar) | 1.90 | 25.8 | 25.5 | 25.2 | 25.5 | 25.0 | 23.9 | 2.3 | 2.5 |
| Mass Flow | 10.0 | 13.3 | 0.82 | 20.5 | 6.41 | 20.5 | 9.2 | 8.21 | 2.61 |
| Mole Flow | 108.7 | 144.2 | 301.0 | 1204.4 | 758.8 | 1204.4 | 1100.8 | 105.6 | 304.2 |
|
|||||||||
| Hydrogen | 0.0 | 0.0 | 286.0 | 735.4 | 449.4 | 735.4 | 651.9 | 0.0 | 178.0 |
| Methane | 0.0 | 0.0 | 15.0 | 317.3 | 302.2 | 317.3 | 438.3 | 0.0 | 123.05 |
| Benzene | 0.0 | 1.0 | 0.0 | 7.6 | 6.6 | 7.6 | 9.55 | 105.2 | 2.85 |
| Toluene | 108.7 | 143.2 | 0.0 | 144.0 | 0.7 | 144.0 | 1.05 | 0.4 | 0.31 |
| Pumps/Compressors | Fluid density (kg/m3) |
Power (shaft) (kw) | Type/Drive | Materials of construction | Efficiency | |
|---|---|---|---|---|---|---|
| P-101 (A/B) | 13,000 | 870 | 14.2 | Centrifugal | CS | 0.75 |
| P-102 (A/B) | 22,700 | 880 | 3.2 | Centrifugal | CS | 0.50 |
| C-101 (A/B) | 6770 | 8.02 | 101 | Reciprocating | CS | 0.75 |
| Pressure (bar) | Orientation |
|
Height /length (m) |
|
Thickness (mm) | internals | |
|---|---|---|---|---|---|---|---|
| V-101 | 2.0 | Horizontal | CS | 5.9 | 1.9 | 15 | - |
| V-102 | 24 | Vertical | CS | 3.5 | 1.1 | 30 | - |
| V-103 | 3.0 | Vertical | CS | 3.5 | 1.1 | 15 | - |
| V-104 | 2.5 | Horizontal | CS | 3.9 | 1.3 | 15 | - |
| T-101 | 3.0 | Vertical | CS | 29 | 1.5 | 15 | 42 sieve trays 316SS |
| R-101 | 25 | Vertical | SS316 | 14.2 | 2.3 | 30 |
Annual capital charge (ACC) = ACCR × total fixed capital cost


